• DAP後端應用寫法-使用DWDataSet進行資料庫的新增/修改
    許哲瑋|2025-11-20 14:02| 閱讀 145|評論 0
    場景 使用高代碼後端要與資料庫變更資料, 除了直接下SQL的方式外, 更可用java物件的方式, 使用DWDataSet來進行 優點 以最常見的多租戶場景, 使用DWDataSet, DAP會自動將租戶訊息帶入, 如果直接下SQL, 如果沒有自行將租戶訊息(tenantsid)組進SQL中, DAP會報錯 前置準備 要使用DWDataSet, 必須要用您的table ...
  • DAP後端應用寫法-使用DWQueryInfo進行資料庫的查詢
    許哲瑋|2025-11-20 11:56| 閱讀 138|評論 0
    場景 使用高代碼後端要去資料庫查資料, 除了直接下SQL的方式外, 更可用java物件的方式, 使用DWQueryInfo來進行 優點 以最常見的多租戶場景, 使用DWQueryInfo, DAP會自動將租戶訊息帶入, 如果直接下SQL, 如果沒有自行將租戶訊息(tenantsid)組進SQL中, DAP會報錯 前置準備 要使用DWQueryInfo, 必須要用您的ta ...
  • 排錯技巧 - METIS 簽核,間歇性會報錯
    姜文盛|2025-10-31 17:40| 閱讀 177|評論 0
    問題描述 顧問反饋:雅典娜簽核套件點擊OA送簽或查看簽核流程時,間歇性會報錯。 需要協助定位是什麼原因造成的? E10送簽失敗 查看簽核歷程失敗 顧問初步定位:在地中台上顯示的錯誤資訊:找不到調用所屬租戶。 求助平臺往下排查 排錯技巧 步驟一:確認本 ...
  • 鼎新METIS-運營單元
    姜文盛|2025-10-31 17:35| 閱讀 229|評論 0
    背景說明 鼎新METIS是云地整合的架構,在新客期初導入時,需要針對新客租戶進行運營單元的配置。 此篇文章針對「 雅典娜-运营单元 」相關知識,與實際設定的步驟進行說明,讓大家對相關知識有概念性的了解。 鼎新METIS-運營單元 何謂運營單元 在同一租戶內,運作的每一個公司、工廠、域,統 ...
  • 排錯技巧 - 地中台無法啟用
    姜文盛|2025-9-24 15:52| 閱讀 188|評論 0
    問題描述 顧問反應:客戶在作完新版版更後,服務無法正常啟用 ! 錯誤訊息如下,地中台無法運行的問題,如何排查呢? 本篇文章針對此類問題的排查,進行分析說明。 排錯技巧 地中台無法啟用 - 排查SOP 一、是否產生錯誤LOG 可以到地中台log目錄,路徑如下,確認是否有產生LOG。 D:\CR ...
  • 低代碼-數據分組使用方法
    翁俊|2025-9-22 11:39| 閱讀 205|評論 0
    需求背景 在流程支持多筆數據的場景下,使用數據分組功能,根據特定條件把數據分組多組分別執行後續流程 。 節點設置屬性釋義 實現方式 1、數據分組數據拆分 數據分組 ...
  • 低代碼--並行分支使用方法
    翁俊|2025-9-19 11:24| 閱讀 200|評論 0
    需求背景 在流程支持多筆數據的場景下,並行分支支持處理 /拆分多筆數據的能力,且根據多筆數據執行個性化動作。 並行分支節點屬性解釋 實現方式 1.1並行分支拆分數據來源 並 行分支在流 ...
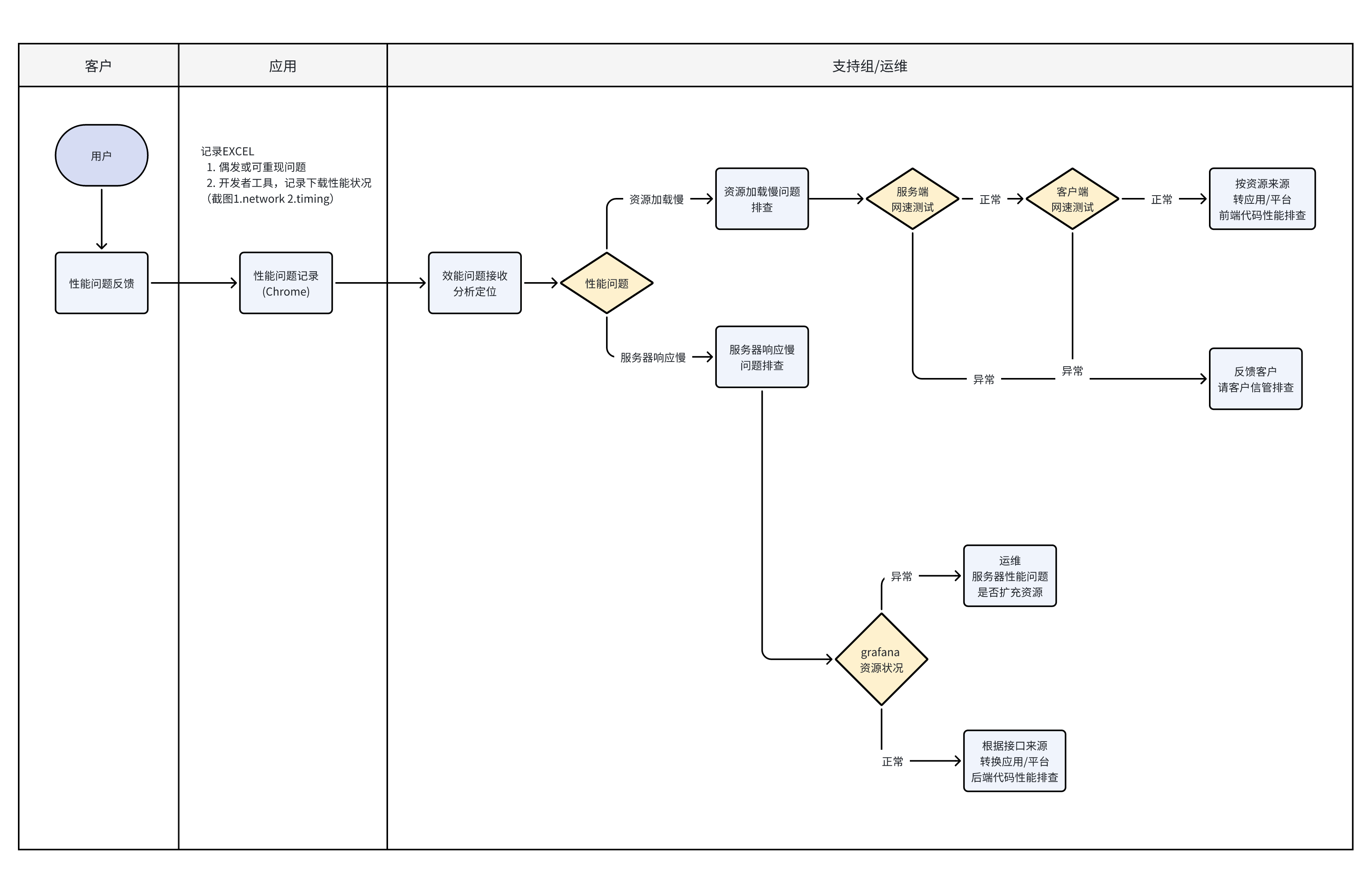
  • 私有化效能問題排查
    姜文盛|2025-9-12 18:12| 閱讀 201|評論 0
    需求背景 私有化環境,客戶的服務器環境可能在本地,也有可能在云上,可能會受環境因素,影響程式運行的效能, 本文章,針對效能問題的排查步驟,分析工具,進行梳理分享。 後面有遇到效能問題,能有序的進行排查。 效能問題排查SOP 效能問題排查步驟 1.效能問題記錄(Chrome) 應 ...
  • 排錯技巧 - 地中台查不到調用日誌
    姜文盛|2025-9-12 18:07| 閱讀 182|評論 0
    問題描述 客戶反應:系統今天都有正常交易,但在EAI上卻查不到日誌記錄,可能是什麼原因造成? 排錯技巧 步驟一:檢查中台DB環境是否異常 1. 中台是否可以正常登入,功能是否可以正常操作 正常。 排除DB連不上造成。 2. 站台點選「智能監控」,確認主機是否有資源問題 正常。 ...
  • 設定高代碼應用的作業權限控制(純DAP前後端)
    許哲瑋|2025-9-9 16:45| 閱讀 284|評論 0
    場景 比較常見的運作場景是純DAP的前端頁面, 通常會有選單, 這時候, 就會有一個需求, 如何對選單中的各個作業訂定權限, 本文聚焦在如何設定各選單作業名稱, 並且以不同面向設定權限, DAP的前端有方法可以直接對接使用(請洽DAP平台前端諮詢) 限制 只有高程式碼解決方案可以自行定義模組/作業 ...
  • 加入Line諮詢
Copyright © 2026 鼎新數智股份有限公司 版權所有 All Rights Reserved. Powered by Discuz! X5.0
關燈
即将开放
返回頂部
返回頂部